30% rebate on Python Pipe Support™ app
March 1, 2023

Exclusively for I-Rod® customers: Get a 30% rebate when purchasing the Python Pipe Support™ app
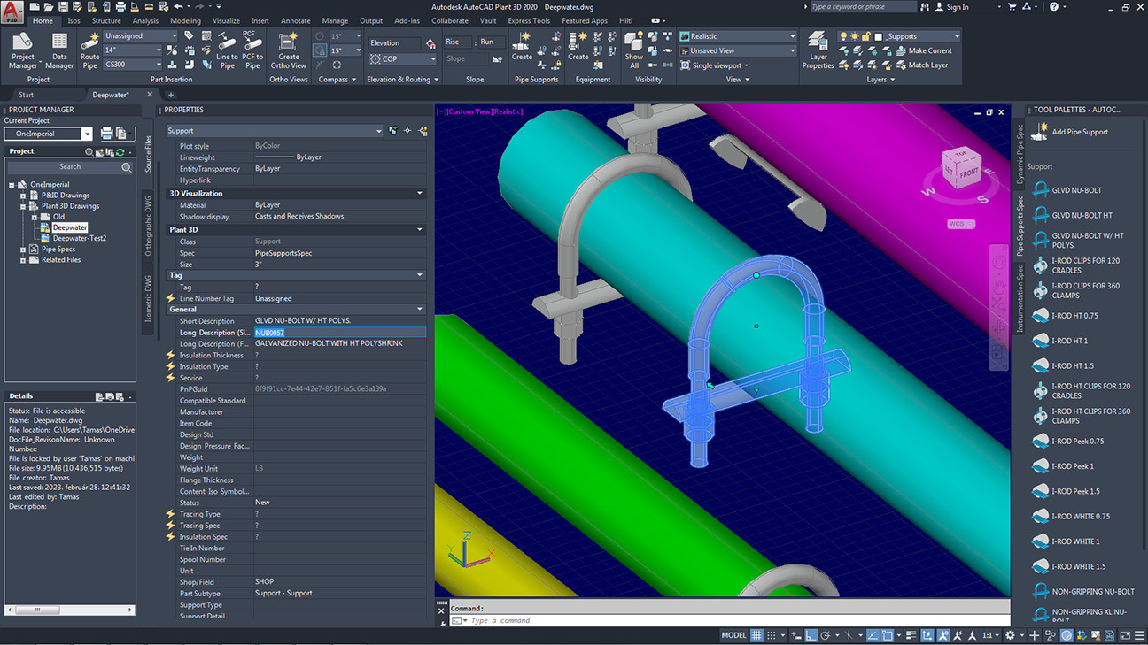
AutoCAD® Plant3D comes with an assortment of generic pipe supports but no I-Rod® options. Plant designers know that pipe support corrosion is prevented with I-Rod® but must inconveniently build their own Plant3D part for each I-Rod® component they want to use.
The Python Pipe Supports™ app adds fully customizable pipe and cable tray supports not included in Plant 3D, and now includes the full line of I-Rod® products that prevent corrosion at pipe supports. I-Rod® part numbers are included in the drawings along with a bill of materials to make ordering the correct parts even easier.
After purchasing the Python Pipe Supports™ app, get a 30% rebate via PayPal by emailing [email protected] with your order number and the code DW23 in the subject line.





